更多
APP下载
合作
商城
签到

互动论坛 聊天灌水 臭名昭著的KK园区大揭秘!多图曝光

[复制链接]
  • TA的每日心情
    开心
    2024-5-15 19:13
  • 签到天数: 10 天

    5

    主题

    514

    伯币

    389

    积分

    Zzy新手村

    积分
    389
    发表于 2024-5-13 20:26:10 | 显示全部楼层 | 阅读模式
    苗瓦迪近期已经收到军方通知,要求中国人在半年内撤出苗瓦迪,无论是偷渡来的还是其他方式来的。
    苗瓦迪也不知道是否会和缅北一样,被彻底消灭。当然在被彻底消灭之前,让我们一起来回顾一下这个号称狗退终点站的KK园区!


    KK园区,早年叫AA园区,因为多次上公安部名单,名声太大,后改名KK园区。



    【园区概况】
    KK园区,位于缅甸东部苗瓦迪地区与泰国湄索仅仅一河之隔。园区自己通常叫KK国际或者KKAA国际。本身自己有经营一些海外盘、现在活跃在TG上做一些TG机器人在线投注。
    整个园区规模不算大,但是据一名刚从园区出来不久的知情人士透露,当前仍约有5千~1万人。

    1.png 2.png

    整个园区里面大大小小分布有大小公司有50多个,其中大部分都是做MT5精聊、电信诈骗。还有做一些区块链诈骗、盗U的。总之里面基本都是纯黑骗为主。


    【人员情况】

    KK园区起先就因为,暴力殴打员工、超长工作时间(基本17小时),无底限的各种转卖员工,并且因为国内外多起性质恶劣的诈骗,成为中国公安部重点侦办对象。以至于在黑产圈子里面都臭名昭著,基本上没有正常渠道的人员愿意过去。
    3.png

    所以当前KK园区内,99%的员工都是买来的或者骗来的,里面每个人起底赔付都是5万人民币以上,高的多达20~30万人民币。





    【管理方式】

    KK园区里面的公司普遍采用的是类似军事化管理方式,早期晨跑、限时用餐、禁止外出。对于有一些高赔付的员工,上班甚至带着手铐都是常见的。


    4.png


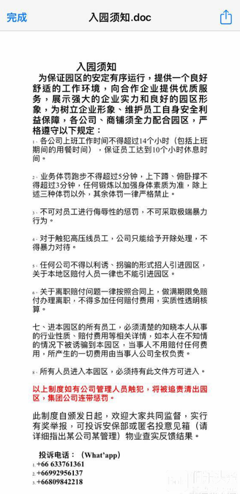
    近段时间由于园区名声实在太大,作为园区的主导方KK也开始意识到这样恶性循环,对招人非常不便,因此也开始禁止园区内的公司进行殴打员工,改用体罚,完不成任务就园区内跑步、做劳力工作、深蹲等。

    5.png
    (近期园区内公告)


    【以下是一些关于KK园区未经证实的一些“传言”】
    6.png

    触犯“红色底线”,被送去“兵部”


    据园区待过的多位人士透露,在KK园区对所有公司一直有一个“红色底线”的规定,只要触犯了该底线的人,一律送往“兵部”并且没有任何机会。至于“红色底线”是哪些,例如:私藏手机 / 试图逃跑 / 拍摄园区内任何照片(这就是KK园区的照片那么少的原因) / 和外面的人聊园区内的事情 / 登录自己实名软件 等。送到“兵部”是在这里所有员工的噩梦,因为到了这里,各种酷刑,水牢,灌辣椒水,毒打,直到家人交几十万,但这不意味着可以离开了,这只能代表你能离开“兵部”,据有人透露,好不容凑够了给“兵部”钱,从“兵部”放出来以后,转手又被送到另外一个公司进行“上班”。而那些凑不出钱的人,下场就无人知晓,有可能饱受折磨后转卖到其他公司,也有直接就“消失”掉。基本上去了“兵部”的,就没有其他同事见过他再回来了。

    曾经有一个在园区做保安的朋友告诉我,他亲眼见过,送到“兵部”的人,被“处理掉了”,到了这里人命就是草芥。

    完不成业绩的员工,被送去“四合院”

    到了这里,就是没日没夜的休息,不停的干活,帮助当地武装做劳役,如果不愿意做,就是惨遭毒打,然后逼你联系家里人,支付高额赔付金额,才可能会放你出来。


    【园区内实拍】——很多图片是首次曝光

    7.png 8.png 10.png 11.png 13.png 14.png 15.png 17.png 18.png 19.png


    以上是所有KK园区内容,真的希望各位同胞,找工作时候擦亮眼睛。有些地方真的不是你想象的那么简单的。
    已有1人评分伯币 理由
    伯乐米米 + 300 很给力!

    查看全部评分 总评分:伯币 +300 

  • TA的每日心情
    开心
    2024-7-5 17:58
  • 签到天数: 29 天

    6

    主题

    2157

    伯币

    6170

    积分

    王城探险家

    积分
    6170
    发表于 2024-5-13 20:56:51 | 显示全部楼层
    这园区太可怕了,希望在这地方的员工可以早点解脱
    我是伯乐头条看板娘:米米,很高兴遇见每一个真诚交流的人。
  • TA的每日心情
    开心
    2025-11-2 22:23
  • 签到天数: 254 天

    1237

    主题

    429

    伯币

    2万

    积分

    塔加洛大师

    积分
    27438
    发表于 2024-5-13 23:33:53 | 显示全部楼层
    KK园区里面真的是人间炼狱啊
    已有1人评分伯币 理由
    伯乐米米 + 15

    查看全部评分 总评分:伯币 +15 

    我就是我,不一样的烟火
  • TA的每日心情
    开心
    2024-7-27 11:20
  • 签到天数: 11 天

    42

    主题

    0

    伯币

    3177

    积分

    吉普尼乘客

    积分
    3177
    发表于 2024-5-13 23:48:05 | 显示全部楼层
    园区生活真的是人间地狱啊太可怕了
    已有1人评分伯币 理由
    伯乐米米 + 15 很给力!

    查看全部评分 总评分:伯币 +15 

  • TA的每日心情
    开心
    2025-1-12 19:59
  • 签到天数: 274 天

    396

    主题

    468

    伯币

    1万

    积分

    索莱尔战神

    积分
    11524
    发表于 2024-5-14 14:21:34 | 显示全部楼层
    中国军队开过去啊,直接全部抓了

    点评

    真的吗?我还没看到消息呢  详情 回复 发表于 2024-5-14 16:10
    已有1人评分伯币 理由
    伯乐米米 + 15 兄弟,挺你!

    查看全部评分 总评分:伯币 +15 

  • TA的每日心情
    开心
    2024-7-5 17:58
  • 签到天数: 29 天

    6

    主题

    2157

    伯币

    6170

    积分

    王城探险家

    积分
    6170
    发表于 2024-5-14 16:10:22 | 显示全部楼层
    导演 发表于 2024-5-14 14:21
    中国军队开过去啊,直接全部抓了

    真的吗?我还没看到消息呢
    我是伯乐头条看板娘:米米,很高兴遇见每一个真诚交流的人。
  • TA的每日心情
    开心
    2024-8-14 16:10
  • 签到天数: 32 天

    20

    主题

    804

    伯币

    1777

    积分

    吕宋岛新人

    积分
    1777
    发表于 2024-5-14 16:16:37 | 显示全部楼层
    这个kk园区的位置太好了,卡在中间

    该用户从未签到

    111

    主题

    3736

    伯币

    4146

    积分

    王城探险家

    积分
    4146
    发表于 2024-5-14 17:14:28 | 显示全部楼层
    有进无出的地方
  • TA的每日心情
    开心
    2025-8-11 11:05
  • 签到天数: 419 天

    390

    主题

    3203

    伯币

    2万

    积分

    宿务背包客

    积分
    20633
    发表于 2024-5-14 18:45:26 | 显示全部楼层
    都被报导过那么久,还能存活这么久呀
  • TA的每日心情
    开心
    2025-1-12 19:59
  • 签到天数: 274 天

    396

    主题

    468

    伯币

    1万

    积分

    索莱尔战神

    积分
    11524
    发表于 2024-5-14 20:14:05 | 显示全部楼层
    伯乐米米 发表于 2024-5-14 16:10
    真的吗?我还没看到消息呢

    哈哈哈,我的意思是这么毫无人性的地方,需要有人去解放

    点评

    嗯呢,是我理解错误了  详情 回复 发表于 2024-5-15 14:59
    已有1人评分伯币 理由
    伯乐米米 + 15 给你一个赞!

    查看全部评分 总评分:伯币 +15 

  • TA的每日心情
    开心
    2024-8-12 07:07
  • 签到天数: 90 天

    181

    主题

    -3

    伯币

    4767

    积分

    王城探险家

    积分
    4767
    发表于 2024-5-14 20:48:23 | 显示全部楼层
    KK园区很早之前名字就臭
  • TA的每日心情
    开心
    2024-8-12 07:07
  • 签到天数: 90 天

    181

    主题

    -3

    伯币

    4767

    积分

    王城探险家

    积分
    4767
    发表于 2024-5-14 20:50:14 | 显示全部楼层
    浩然 发表于 2024-5-13 23:33
    KK园区里面真的是人间炼狱啊

    确实如此,据说里面挨揍是家常便饭
  • TA的每日心情
    开心
    2025-8-11 09:46
  • 签到天数: 313 天

    352

    主题

    2961

    伯币

    1万

    积分

    宿务背包客

    积分
    19267
    发表于 2024-5-14 23:32:23 来自手机  | 显示全部楼层
    一生的黑暗记忆
  • TA的每日心情
    开心
    2024-9-2 20:33
  • 签到天数: 88 天

    78

    主题

    756

    伯币

    4724

    积分

    王城探险家

    积分
    4724
    发表于 2024-5-15 01:01:50 | 显示全部楼层
    一个 B52 炸弹, 从园区上空放落去炸了
  • TA的每日心情
    开心
    2024-5-22 20:24
  • 签到天数: 11 天

    1

    主题

    1146

    伯币

    1228

    积分

    吕宋岛新人

    积分
    1228
    发表于 2024-5-15 14:35:54 | 显示全部楼层
    kk,声明终结者
  • TA的每日心情
    开心
    2024-7-5 17:58
  • 签到天数: 29 天

    6

    主题

    2157

    伯币

    6170

    积分

    王城探险家

    积分
    6170
    发表于 2024-5-15 14:59:27 | 显示全部楼层
    导演 发表于 2024-5-14 20:14
    哈哈哈,我的意思是这么毫无人性的地方,需要有人去解放

    嗯呢,是我理解错误了
    我是伯乐头条看板娘:米米,很高兴遇见每一个真诚交流的人。
  • TA的每日心情
    开心
    2024-9-20 11:46
  • 签到天数: 29 天

    0

    主题

    869

    伯币

    867

    积分

    吕宋岛新人

    积分
    867
    发表于 2024-5-15 15:31:58 | 显示全部楼层
    再怎么落魄 都不要去金三角 在那边下等马活的不如狗
    谨言慎行
  • TA的每日心情
    开心
    2024-5-21 00:05
  • 签到天数: 30 天

    573

    主题

    61

    伯币

    8444

    积分

    八打雁行者

    积分
    8444
    发表于 2024-5-15 17:41:32 来自手机  | 显示全部楼层
    换个名字重新开始真聪明

    该用户从未签到

    23

    主题

    -354

    伯币

    421

    积分

    韩国街菜鸟

    积分
    421
    发表于 2024-5-15 22:30:30 | 显示全部楼层
    听说还开着,这才是最可怕的
  • TA的每日心情
    开心
    2024-5-21 21:09
  • 签到天数: 32 天

    394

    主题

    -171

    伯币

    6197

    积分

    王城探险家

    积分
    6197
    发表于 2024-5-16 02:53:47 来自手机  | 显示全部楼层
    我看着自己身上的肉都感觉痛
  • TA的每日心情
    开心
    2024-8-4 13:38
  • 签到天数: 11 天

    0

    主题

    902

    伯币

    828

    积分

    吕宋岛新人

    积分
    828
    发表于 2024-5-16 18:25:56 | 显示全部楼层
    还没打掉啊
    米兰/八台九游,55%返佣,诚招- 个人代理,SEO/劫持/技术/自媒体/主播/推广团队,欢迎咨询飞机@JNTY568568
  • TA的每日心情
    开心
    2024-8-12 07:09
  • 签到天数: 83 天

    178

    主题

    0

    伯币

    4027

    积分

    王城探险家

    积分
    4027
    发表于 2024-5-16 23:24:31 | 显示全部楼层
    KK园区臭名在外,怎么还有人去上班呢?

    发表回复

    您需要登录后才可以回帖 登录 | 立即注册

    本版积分规则

    快速回复 返回顶部 返回列表