更多
APP下载
合作
商城
签到
待3个月就判2年!赴电诈园区工作即使没骗到钱也可能获刑
2026-3-14 13:44
头条新闻
6606

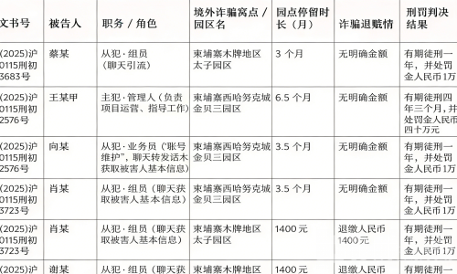
Bole新闻专讯:近期,多起中国公民在柬埔寨电诈园区工作的案件陆续宣判,让公众清楚看到司法对此类行为的严厉态度。从已披露的案例来看,只要进入诈骗园区参与任何环节,即便未实际骗取钱财,也可能被认定为诈骗共犯而面临刑罚。


真实判例显示,不同岗位的人员均难逃法律制裁:蔡某在柬埔寨“太子园区”工作3个月,负责聊天引流,被判有期徒刑2年并罚款2万元;肖某、谢某在同一园区工作4个月,负责信息套取,两人各退赃1400元,均判2年、罚款2万元;向某在西港金贝三园区从事账号维护、技术支持,工作3个半月,没有退赃,同样判刑2年并罚款2万元;而王某甲作为管理人员,停留6个半月,负责项目运营和指导,家属退缴6万元,他则被判有期徒刑4年3个月并罚款4.5万元。


法院的裁判逻辑显示三条核心规则:其一,只要进入柬埔寨等地封闭电诈园区并参与引流、聊天、技术支持、账号维护等环节,即可能被认定为诈骗共犯;即使无法查清具体诈骗金额,累计停留超过30天,也通常会被视作“其他严重情节”,足以构成犯罪,多数底层人员被认定为从犯。其二,停留时间是量刑的重要参考,停留3—4个月的底层人员一般判约2年刑期并罚款2万元,停留6个月以上的管理或主犯,刑期往往4年以上。其三,从轻情节有限,仅如实供述、认罪认罚、家属退赃、或园区存在人身管控等,法院可能酌情从宽;而“没有骗到钱”“只是技术或后勤人员”等辩解,通常难以被采纳,除非有确凿的生命威胁证据。


这些判例和司法逻辑提醒公众:赴电诈园区工作绝非“安全”的海外打工选择,短短几个月的参与都可能让人承担沉重刑责。法律的震慑力在于明确规则与严格执行,即便没有直接获利,也无法逃避法律追责。

社区好帖更多帖子
返回顶部